西政資本--西政地產、金融圈校友傾心打造的地產、資本運作平臺,為您提供最全面、最專業的地產、金融知識及實操干貨!微信公眾號ID:xizheng_ziben
作者:克而瑞租賃
加快發展保障性租賃住房”是黨中央、國務院為緩解新市民、新青年住房困難作出的重要決策部署,也是“十四五”時期住房建設的重點任務。
近期,多地發布保障性租賃住房項目認定或運營管理辦法,對保障性租賃住房建設或改造質量等準入條件進行明確。
2022年保租房將迎來240萬套大爆發,大批保租房項目將進入運營,保障性租賃住房政策也在加速落實。由于保障性租賃住房的保障屬性,必須讓保障性住房變得可負擔,讓新市民、青年人獲得高性價比的租賃住房,低租金成了保障性租賃住房的一個顯著特點。各地對保障性租賃住房租金定價標準和規則也成為了社會關注熱點。
01 屢迎政策利好 保障性租賃住房供給不斷擴大
2022年初,支持保租房發展政策暖風不斷。2022年2月,央行、銀保監會發布《關于保障性租賃住房有關貸款不納入房地產貸款集中度管理的通知》,中國銀保監會、住房和城鄉建設部發布《關于銀行保險機構支持保障性租賃住房發展的指導意見》,鼓勵國家開發銀行、商業銀行、保險機構、信托公司等加大保障性租賃住房金融支持力度。
政策護航下,各城市紛紛制定“十四五”保障性租賃住房供應目標。除住建部重點監測的40個城市外,部分省份還增加了重點發展保障性租賃住房的地市,全國目前已有超60個城市被納入,估算“十四五”期間全國新增保障性租賃住房將在800萬~900萬套之間。
表:部分省市“十四五”時期新增保障性租賃住房供應目標(萬套/間)


數據來源:公開資料整理
02 保租房項目認定與管理辦法發布 “十四五”目標保質保量完成
當前租賃住房數量目標已基本確定,2021年多地超額完成年度供應計劃,2022年各地將加速推進保障性租賃住房供應,住建部表示全年將建設籌集保障性租賃住房240萬套(間)。
為加快保租房籌建進度和規范保租房市場健康穩定發展,上海、廣州、南京、青島等城市陸續發布保障性租賃住房項目認定辦法與管理辦法,明確保障性租賃住房項目準入條件、運營標準、退出規則以及審批事項和環節等,構建聯合審查、快速審批的工作機制,確保“十四五”保障性租賃住房目標按時保質保量完成。
表:保障性租賃住房項目認定與運營管理相關政策

信息來源:公開資料整理
保障性租賃住房準入標準主要包括面積標準、租金標準、對象標準、規模標準、建設標準、運營期限等,各城市結合本地住房供需結構,在準入條件上有細微差異,但整體上差異不大。
面積標準:建筑面積以不超過70平方米的小戶型為主,以宿舍形式建設的保障性租賃住房建筑面積標準在20-45平方米。
租金標準:租金接受政府指導,整體上按照租金低于同地段同品質市場租賃住房租金執行,年度租金漲幅不超過5%。
對象標準:關于保障性租賃住房準入對象上各城市存在較大差異,具體可以分為本市社保+無房、本市無房、城區無房、一定區域內無房、符合住房困難標準五大類。
表:部分城市保障性租賃住房準入對象標準

規模標準:多地表明保障性租賃住房應為集中式租賃住房,房源規模原則上不少于10套、30套、50套(間),各地不同。
建設標準:保障性租賃住房納入工程質量安全監管,對質量結構安全、消防安全等進行重點監管。保障性租賃住房建設應符合集中式租賃住房建設使用標準,要提供簡約、環保的基本裝修,具備入住條件。
運營期限:市場化長租企業是參與籌建保障性租賃住房的重要主體,保租房項目運營期限是企業比較關注的問題,目前已有地市作出明確規定,消除參與企業的擔憂。
退出標準:多地規定有以下情況將撤銷保障性租賃住房項目認定書,撤銷后項目將不再享受保障性租賃住房的相關支持政策,建設單位或運營單位應退回已減免的規費和已領取的補貼。(1)上市銷售或變相銷售保障性租賃住房的;(2)對于不符合標準的,拒絕整改或限期整改后仍達不到標準的;(3)運營期限未達到規定年限,因破產清算、征收拆遷等其他原因確需退出的。
03 保障性租賃住房項目認定加速 納管項目穩步推進
1、聯合審查、集中認定,加速發放保障性租賃住房項目認定書
為加快落實保障性租賃住房籌建工作,多地紛紛成立保障性租賃住房工作領導小組,建立部門聯審機制,召開保障性租賃住房聯合審查會議,對申請保障性租賃住房項目進行集中研究討論。2021年底至今,多個城市陸續發布完成了本市首批保障性租賃住房項目集中認定工作,據克而瑞不完全統計,13個地市發布已認定的保障性租賃住房房源超32萬套(間)。2022年保租房將迎來爆發式增長,保租房項目認定工作也將加速推進。
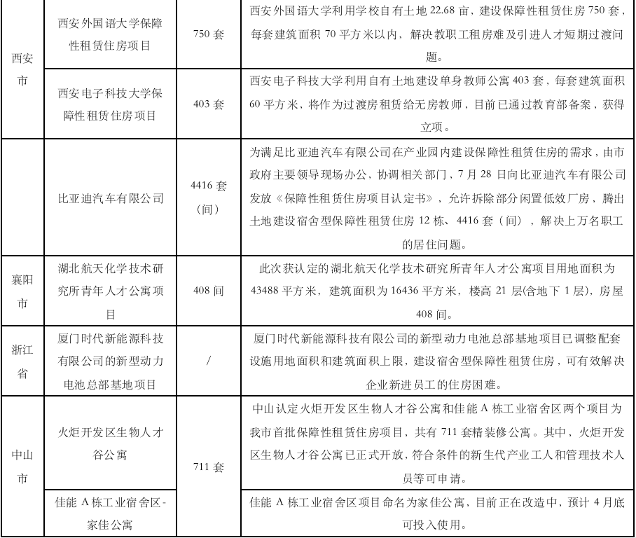
表:部分城市公布的保障性租賃住房認定房源量

2、多渠道籌集保租房房源,人才公寓成為首批重點納管項目
各城市為如期完成十四五保障性租賃住房目標,提出切實可行的多元化籌集路徑,可以利用新供應國有建設用地、集體經營性建設用地、企事業單位自有閑置土地、產業園區配套用地、存量閑置房屋(包含非居住和居住)等,采取新建、非住宅改建、存量盤活等多種方式、多渠道籌集房源,幫助新市民、青年人等群體緩解階段性住房困難。
從目前各地公布的納管項目來看,人才公寓和企事業單位員工住房成為各地首批保障性租賃住房重點納管項目。上海市除將企事業單位自建租賃住房納管為保障性租賃住房,地方政府還通過與長租企業合作、納管市場上優秀的長租公寓項目。如輕松寓新金橋店憑借扎實的產品與優秀的運營,現已被上海金橋經濟技術開發區管理委員會納管,作為金橋管委會及金橋人才中心審批通過的納管公寓,將給予注冊地及稅管地都在金橋的企業1000元/人/月(至多領取兩年)的住宿補貼。
表:部分城市公布的保障性租賃住房納管項目


信息來源:公開資料整理
04 大部分城市租金接受政府指導 各地明確程度和折扣力度做法不一
2021年7月初國務院辦公廳發布《關于加快發展保障性租賃住房的意見》,明確保障性租賃住房主要解決符合條件的新市民、青年人等群體的住房困難問題,租金低于同地段同品質市場租賃住房租金。隨后各地方政府在發布的保障性租賃住房實施意見或征求意見稿中紛紛將“低租金”這一標準進一步細化和明確。
目前上海、北京、杭州、南京、廈門、西安等50多個省市已經發布關于加快發展保障性租賃住房實施的政策文件,克而瑞租售在整理中發現,大部分城市均明確保租房租金接受政府指導,租金標準按低于同地段同品質市場租賃住房評估租金執行,年度租金漲幅不超過5%。但具體到各省市租金標準仍存在較大差異,根據對租金標準的明確程度和折扣力度可以分為四個層次:
(1)僅明確保租房租金接受政府指導。如廣州省要求地市建立保障性租賃住房租金定價與監控機制,對保租房項目租金實施監控指導,定期公開周邊市場租金參考價。并未明確指出保租房租金要低于市場租賃住房租金。
(2)明確保租房租金低于同地段同品質市場租賃住房租賃租金。浙江省、山東省、河北省、江蘇省、湖南省、河南省、江西省、福建省、云南省,以及廈門市、贛州市、杭州市、石家莊市、邯鄲市、天津市、東莞市、太原市、洛陽市等省市沿用國辦22號文表述,即“租金標準按低于同地段同品質的市場租賃住房評估租金執行”。
(3)明確保租房租金不高于同地段同品質市場租賃住房評估租金的95%或90%。海南省、安徽省、吉林省,以及南昌市、南京市、西安市、長春市、南寧市等省市將租金標準進一步量化,數值區間大致低于市場價的5%~10%。
(4)明確保租房租金不高于同地段同品質市場租賃住房評估租金的80%或85%。武漢市、嘉興市、蘭州市、青島市將租標準進一步降低,租金大致低于市場價的15%-20%。
表格:部分城市保障性租賃住房租金定價標準

信息來源:各地公布的保障性租賃實施意見或征求意見稿
具體來看,出租金標準分類定價的兩大顯著特點:一是政府、國有企事業單位投資籌建的保障性租賃住房,租金標準更低;二是面向本園區、本單位、本系統職工定向供應的保障性租賃住房,租金價格可更低。
中央支持大力發展保障性租賃住房,但保租房政策不會一刀切,而是強調因城施策。各地對于保障性租賃住房的認定標準,特別是對于產品規劃、租金水平的控制,會是根據城市特點,因地制宜。
“十四五”時期保障性租賃住房將大規模爆發,數字目標確定之后,各地加速出臺相關配套支持政策,多地出臺的保障性租賃住房項目認定辦法與運營管理辦法,不僅能夠加速保障性租賃住房的籌建進度,而且能夠保證保租房產品品質、規范相關企業的運營行為,促進保障性租賃住房市場健康穩定發展。當前保障性租賃住房定價機制還有待完善,保障性租賃住房租金應綜合考慮承租對象經濟承受能力、項目建設運營成本、物價變動水平和房地產市場發展狀況等因素確定。
注:文章為作者獨立觀點,不代表資產界立場。
題圖來自 Pexels,基于 CC0 協議
本文由“丁祖昱評樓市”投稿資產界,并經資產界編輯發布。版權歸原作者所有,未經授權,請勿轉載,謝謝!

丁祖昱評樓市 










